乐鱼.体育 (中国) 官方网站

服务热线:

0312-6783309

您的位置:乐鱼.体育 (中国) 官方网站 > 服务介绍 > 项目公示
项目公示

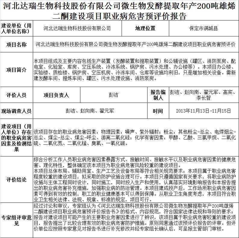
河北达瑞生物科技股份有限公司微生物发酵提取年产200吨雄烯二酮建设项目职业病危害预评价

添加时间:2017-12-19 16:29:38   浏览次数:442  

乐鱼.体育 (中国) 官方网站-LEYU SPORTS

电话:0312-6783309

邮编:071000

邮箱:bdkeh@sina.com

网址://lchx-pipe.com

地址:保定市北二环5699号大学科技园1-B-502

扫描进入手机站

Copyright © 乐鱼.体育 (中国) 官方网站-LEYU SPORTS  All Rights Reserved     :